Close Menu
    Facebook LinkedIn YouTube WhatsApp X (Twitter) Pinterest
    Trending
    • Scandi-style tiny house combines smart storage and simple layout
    • Our Favorite Apple Watch Has Never Been Less Expensive
    • Vercel says it detected unauthorized access to its internal systems after a hacker using the ShinyHunters handle claimed a breach on BreachForums (Lawrence Abrams/BleepingComputer)
    • Today’s NYT Strands Hints, Answer and Help for April 20 #778
    • KV Cache Is Eating Your VRAM. Here’s How Google Fixed It With TurboQuant.
    • OneOdio Focus A1 Pro review
    • The 11 Best Fans to Buy Before It Gets Hot Again (2026)
    • A look at Dylan Patel’s SemiAnalysis, an AI newsletter and research firm that expects $100M+ in 2026 revenue from subscriptions and AI supply chain research (Abram Brown/The Information)
    Facebook LinkedIn WhatsApp
    Times FeaturedTimes Featured
    Sunday, April 19
    • Home
    • Founders
    • Startups
    • Technology
    • Profiles
    • Entrepreneurs
    • Leaders
    • Students
    • VC Funds
    • More
      • AI
      • Robotics
      • Industries
      • Global
    Times FeaturedTimes Featured
    Home»Artificial Intelligence»What Can the History of Data Tell Us About the Future of AI?
    Artificial Intelligence

    What Can the History of Data Tell Us About the Future of AI?

    Editor Times FeaturedBy Editor Times FeaturedJuly 15, 2025No Comments80 Mins Read
    Facebook Twitter Pinterest Telegram LinkedIn Tumblr WhatsApp Email
    Share
    Facebook Twitter LinkedIn Pinterest Telegram Email WhatsApp Copy Link


    “Knowledge is the fossil gasoline of AI.” – Ilya Sutskever, co-founder and former chief scientist at OpenAI

    “The very best prophet of the longer term is the previous.” – Lord Byron

    “Present me the motivation and I’ll present you the result.” – Charlie Munger

    I’ve determined to jot down in regards to the historical past of knowledge for a number of causes. First, I work in information, and I wish to know the historical past of my discipline. Second, I consider one of the simplest ways to grasp what would possibly occur sooner or later is to grasp what’s occurred previously. And third, I consider the tendencies we will be taught from the historical past of knowledge might inform us lots about the way forward for AI. Knowledge is the fossil gasoline of AI, in any case. Once I get curious (or afraid) of what AI would possibly imply for humanity, I look on-line to see what consultants say, and I get confused.

    “There’s a 10 to twenty p.c likelihood that AI will result in human extinction throughout the subsequent three a long time.” – Geoffrey Hinton (“Godfather of AI”) — The Guardian, Dec 2024

    “I’ve all the time considered AI as essentially the most profound expertise humanity is engaged on—extra profound than hearth or electrical energy.” –Sundar Pichai (CEO, Google/Alphabet) – CNBC, Oct 2016

    “There’s some likelihood that’s above zero that AI will kill us all.” – Elon Musk — NBC News, Sept 2023

    “AI is the brand new electrical energy.” – Andrew Ng (Co-founder, Google Mind & Coursera) – 2017

    “The event of full synthetic intelligence might spell the tip of the human race.” –Stephen Hawking — BBC interview, Dec 2014“

    That’s why AI is thrilling… What if we will have the type of financial progress [we enjoyed in the early 20th century] solely this time it’s rather more even?” – Satya Nadella (CEO of Microsoft) – TIME, 2023

    AI often is the finish of the human race, or be as impactful and useful as hearth or electrical energy. I’m no AI skilled, and I don’t even actually perceive what it’s or the way it works, however fairly than throw my arms up within the air and say that the way forward for AI is someplace between apocalypse and utopia, I began studying. My logic is that if I can perceive the historical past and present state of knowledge, I could have a greater thought of the way forward for AI—at the very least higher than the jokers I simply quoted.

    I break information into three sorts based mostly on what it’s about: private, public, and enterprise. Private information is information about particular person folks—the entire information saved in your private laptop and the entire click on information that tech firms harvest from you. Public information is information in regards to the world, which doesn’t essentially imply it’s free. Enterprise information is information about firms. It’s principally stuff that doesn’t dwell on the general public net, although it more and more lives within the cloud. I do know that there are further methods to categorize information apart from by what it’s about. The sort (textual content, pictures, video) of knowledge, for instance, could be equally vital. We’re not going to speak about that right here. 

    My aim with this piece is to grasp how information has modified over the previous 40 years when it comes to what’s collected, how it’s saved and what it’s used for. To do this, I first needed to discover the gadgets and architectures that form these tendencies. Alongside the way in which, I discovered that what will get collected is simply half the story; how that info is monetized is simply as vital. The SaaS enterprise mannequin and AdWords (the way in which Google started inserting adverts in search outcomes) are simply as impactful as any technological breakthrough, for instance. I’m satisfied the following wave of AI will likely be pushed by precisely these forces: who captures the info, how they seize it, what sorts they seize, and the enterprise fashions that flip that information into {dollars}. 

    This text is supposed for information practitioners who’re occupied with the way forward for AI however overwhelmed with articles by folks claiming to know what the way forward for AI will appear to be. I do not know what the longer term holds, however understanding how we received right here is an efficient first step. My subsequent piece will get into precise predictions in regards to the future, which will likely be falsifiable claims in order that I could be held accountable. I’ll use Philip Tetlock’s framework from his e-book, Superforecasting, to make these predictions. Right here’s an summary of what this text will cowl:

    Part 1 is about Stewart Model, my favourite particular person I realized about by way of this analysis. 🤘

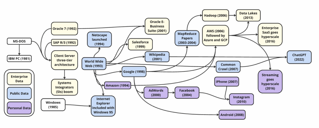
    Part 2 of this story is in regards to the private laptop. Private information actually started with the daybreak of the PC, which began in full-force in 1981, when IBM launched the IBM PC. The IBM PC ran MS-DOS, the working system constructed and licensed by Microsoft. When “clones” of the IBM PC, like Compaq and Dell, popped up, additionally they used MS-DOS, benefiting Microsoft. Apple, alternatively, by no means licensed their working system. Microsoft stays, primarily, a software program firm, and Apple, a {hardware} firm.

    Part 3 is about how private computer systems enabled enterprise information to maneuver away from mainframes and mini-computers and to a client-server structure—consumer PCs sharing information on a centralized database. This shift meant extra folks had entry to enterprise information and apps, however created a nightmare of methods integrations and information alignment that persists to this present day.

    Part 4 is about how Tim Berners-Lee (TBL) invented the World Extensive Internet in 1993 and private computer systems turned portals to the Web. The primary “Browser Battle” started, principally between Netscape and Microsoft’s Web Explorer. It additionally goes into TBL’s authentic imaginative and prescient and the diploma to which it has been realized with public information, notably Wikipedia.

    Part 5 is in regards to the rise of Google and Amazon within the Nineteen Nineties. Google started scraping hyperlinks off the Internet and constructing a search engine. They finally realized that one of the simplest ways to become profitable on the Internet was by harvesting click on information (information about how folks use the Web) and utilizing that information to serve focused adverts. They known as this product AdWords. Amazon began as a web-based bookstore however shortly grew to an all the things retailer. As they grew, additionally they constructed large information middle and began renting server house to different firms to run purposes and retailer information. “The cloud” was born.

    Part 6 is a deeper dive into the transfer to the cloud, utilizing Nicolas Carr’s The Huge Change as reference. In his e-book, he attracts a parallel between the expansion of electrical energy as a utility within the late nineteenth century and the rise of cloud computing within the late twentieth century.

    Part 7 is about how enterprise information has began transferring to the cloud, beginning with Salesforce in 1999. The client-server structure is changed with “Internet-based” architectures, utilizing the expertise of the World Extensive Internet, after which to a software program as a service (SaaS) mannequin, the place the seller hosts all the structure themselves and sells subscriptions fairly than the software program itself. Moreover, due to applied sciences like parallelization and virtualization, firms have been capable of retailer and compute information throughout a number of servers, main the the rise of the “information lake.” I take a while right here to focus on that the issue of built-in information that flared up in the course of the client-server structure period has nonetheless not been solved, however that Tim-Berners Lee’s imaginative and prescient of the semantic net would possibly maintain promise.

    Part 8 is all about Fb and the rise of social media. They took the enterprise mannequin that Google pioneered with AdWords and utilized it to much more private information.

    Part 9 particulars the launch of the iPhone, which put computer systems in our pockets and altered the way in which private information is captured. This led to thoroughly new industries like trip sharing and relationship based mostly on proximity. It was so profitable, Apple turned the primary firm with a half-trillion greenback market analysis in 2012 and the primary to a trillion in 2018 (Haigh and Ceruzzi 401). This additionally confirms Apple’s place as primarily a {hardware} vendor.

    The conclusion goes by way of the foremost gamers enterprise fashions and the info they gather. This helps to refine the sorts of questions that I’ll try to reply partly two: Will the enterprise mannequin of AI run on engagement-driven adverts (Google & Meta), lock us into {hardware} ecosystems (Apple), or cost hire on subscription software program and cloud capability (Microsoft & AWS)? All the above? One thing completely new? What is going to AI pushed by completely different income fashions appear to be? Will ad-driven AI sacrifice accuracy for engagement? What ways would AI use to drive engagement if it had all of our private information? Outrage? Love? Will AI proceed to concentrate on public datasets in regards to the world (Wikipedia, Web Archive, Frequent Crawl) or will private and enterprise information turn out to be an even bigger a part of the coaching set? If AI is primarily skilled on public information, how will it perceive and combine with private and enterprise information? Retrieval-Augmented Technology (RAG)? Brokers? Fantastic-tuning? Semantic layers? Small Language Fashions (SLMs)? Confidential computing? Will AI be packaged in a model new machine that harvests information in new methods just like the iPhone did in 2007—and if that’s the case, who builds it? What sort of machine?

    Since I do know you gained’t learn all of this, listed below are some main takeaways from my analysis:

    Initially, there will not be sufficient girls on this historical past. Listed below are a couple of girls that I need to spotlight as being vital within the historical past of knowledge and computer systems: Ada, Countess of Lovelace, was an artist and a mathematician and wrote the primary laptop program in 1843, a full fucking CENTURY earlier than Alan Turing (Isaacson 33). Grace Hopper wrote the primary compiler, wrote the primary laptop handbook, and championed COBOL, turning programming from arcane machine code into English-like directions that anybody might be taught (Isaacson 88). Larry Web page and Sergey Brin didn’t begin Google of their storage; they began it in Susan Wojcicki’s storage. Wojcicki turned worker quantity 16 and oversaw their promoting and analytics merchandise, together with AdWords, “essentially the most profitable scheme for earning money on the Web that the world had ever seen” (Levy 83). She then managed the $1.65 billion acquisition of YouTube and became the YouTube CEO from 2014 to 2023. And Fb by no means made a revenue till Sheryl Sandberg confirmed up, ended the dorm room boys’ membership, and turned Fb into an actual (and worthwhile) firm (Levy 190). 

    There’s much more written in regards to the private laptop period and the Steve Jobs/Invoice Gates rivalry than another a part of this historical past. It’s an attention-grabbing interval, however we want extra books and a biopic about Larry Ellison (starring Sam Rockwell) and the entire enterprise facet of knowledge.

    There’s additionally lots written in regards to the personalities of those billionaires. I’m much less occupied with their psychology than the outcomes of their choices, however it’s arduous to not see some patterns. Typically, the commonest character traits of those guys (Gates, Jobs, Ellison, Bezos, Zuckerberg, Brin, and Web page) have been that they’re cussed, relentless, and irreverent. 

    The enterprise mannequin usually adopted the product. There’s most likely a phrase for this that you simply be taught in enterprise faculty, however I didn’t go to enterprise faculty. Usually, the product turns into ubiquitous, after which the corporate figures out a enterprise mannequin and income stream to fund it. Google is the very best instance—it turned the biggest search engine on the earth earlier than they discovered they may use focused adverts to print cash. Identical with Fb—they weren’t worthwhile till Sheryl Sandberg joined and knowledgeable them they have been an advert firm. 

    Conversely, a product could turn out to be ubiquitous and a income stream by no means develops. Microsoft spent loads of money and time (and have become the plaintiff in an antitrust lawsuit) destroying Netscape. However as soon as they’d the most well-liked browser on the earth, Web Explorer, it didn’t matter. There’s not practically as a lot cash in browsers as different elements of the Web. That being mentioned, for those who don’t win wars, you lose wars and die. The browser wars did have an effect on Netscape—it doesn’t exist anymore.

    Established firms usually don’t embrace new expertise quick sufficient due to their established success. This is named the “Innovator’s Dilemma” and described in Clayton Christenen’s e-book of the identical title. Principally, an organization that has discovered product-market match will incrementally enhance their product to satisfy the wants of their present buyer base. An alternate product or structure might cannibalize this present income stream in order that they ignore that and concentrate on the factor that works. IBM invented the relational database however they didn’t commercialize it as a result of they didn’t need it to encroach on the income of their hierarchical database enterprise line. Equally, Oracle was capable of beat SAP to market with a web-based structure (the E-Enterprise Suite) as a result of SAP didn’t HAVE to pivot—their client-server product (R/3) was massively profitable. Barnes and Noble didn’t need to threat investing in a web-based retailer that wasn’t, on the time, as worthwhile as their brick and mortar shops (Stone 59).

    The income mannequin issues extra than simply {dollars} and cents. Corporations actions could be higher understood by understanding their underlying income mannequin. Google didn’t create Chrome or purchase Android to become profitable instantly—they have been instruments to get extra folks to spend extra time on-line and get served adverts. Fb’s content material could be horrific and drive outrage, however outrage drives engagement, and engagement drives advert income. 

    Moore’s legislation (the statement that transistor counts double about each two years) has held however slowed. Intel CEO Pat Gelsinger said in 2023 that the trade is now “doubling successfully nearer to each three years.” And Butters’ Law of Photonics (that the info capability of an optical fiber roughly doubles each 9 months) held true by way of the 2000s, however advances have slowed to roughly every two years as methods close to bodily limits. By means of a lot of the 2000-2020 interval, Butters’ Regulation enabled fiber to switch legacy phone strains. 

    Knowledge > Storage > Computation > Communication: The amount of knowledge created has all the time been a lot larger than the whole storage capability. Storage capability has all the time been larger than processing energy. And processing energy has all the time been larger than the power to speak the insights of these computations. I’m not a mind physician, however I feel this is identical for people: we understand much more info than we will bear in mind (retailer); we retailer greater than we will take into consideration at any given time (computation); and we take into consideration greater than we will successfully talk.

    There’s a optimistic suggestions loop between information, product, and AI. The very best product will get market dominance, which permits it to gather extra information which permits it to enhance its algorithms which permits it to broaden market share which…

    Knowledge is transferring to the cloud. Duh. Enterprise information and apps are more and more constructed on the hyperscalers—AWS, Google Cloud, and Microsoft Azure. There are even SaaS-native database firms constructed on this infrastructure like Snowflake and Databricks, that are the fastest growing database administration methods (53 p.c and 42 percent year-on-year income progress, respectively). For private information, billions of customers feed info into apps like Fb, Instagram, and TikTok, on cloud-based collaborative instruments like Google Workspace, and streaming companies like Spotify and Netflix. Spotify has shut down its data-servers and runs all the things on Google Cloud and Netflix completed its cloud migration to AWS in 2016. Even the CIA uses AWS.

    Connecting enterprise information has been a headache by way of each architectural period. Whether or not in a client-server structure or within the cloud, connecting information to make helpful insights has been a problem for many years. Oracle tried to resolve this with their “one firm, one database” initiative (Symonds 168) however realized that the “key to all the things … was a shared information schema, permitting semantic consistency” (Symonds 188). With the rise of cloud computing, firms once more tried to resolve their siloed information downside by placing it multi function database, however this time known as it a “information lake.” No shock that this didn’t work due to the shortage of a unified semantic layer. 

    Graph analytics fueled the rise of Google and Fb: From day one, Google’s PageRank and Meta’s social graph mined community connections to rank pages, notifications, and goal adverts, making graph evaluation on metadata the engine of each firms’ meteoric rise.

    Income fashions and information assets can inform us about the place AI goes, or at the very least which inquiries to ask: No less than, that is my concept.

    Google and Meta are promoting firms. They’re utilizing AI to get customers to interact with their merchandise extra to allow them to serve them extra adverts. They’re creating gadgets (Meta’s Ray-Ban’s and Google’s Warby Parkers) to get folks on-line extra to allow them to serve them extra adverts. AI is a function of their merchandise to drive engagement. Additionally they have a ton of non-public information; Google is aware of our search historical past and Meta is aware of all the things about us. Google additionally has loads of enterprise information by way of their Google Workspace and Google Cloud Platform and loads of public information as a result of they’re the biggest search engine on the Internet. What is going to AI constructed to maximise engagement appear to be? Will Meta and Google be capable of use their information to gasoline new sorts of AI? 

    Apple is a tool firm and their income is pushed by {hardware} gross sales. They’re embedding AI instantly into their gadgets to allow them to promote extra of them. They’ve loads of private information too, although they don’t use it to promote focused adverts. Will they be capable of combine AI into our private lives in a method that retains them on high, or will OpenAI’s new device exchange the iPhone?

    Microsoft rents its software program and servers, and makes most of its income on these subscriptions. It’s incorporating AI into these purposes (Copilot) to drive growth. Different enterprise software program firms (Google, Oracle, IBM, SAP, Salesforce, Workday, and ServiceNow) are doing the identical. Microsoft’s Azure can also be the second largest cloud computing platform behind AWS. Will they be capable of combine AI into the enterprise sufficient to remain on high and/or provide the servers that energy the AI?

    Amazon is an area exploration firm funded by some terrestrial enterprises. Will Bezos be capable of keep dominance within the cloud with AWS sufficient to begin constructing an O’Neill cylinder?

    1. Acid Foundations

    I do know I simply mentioned we’d begin in 1981, however I need to take a second to acknowledge the good particular person I realized about in the entire studying I did for this undertaking: Stewart Model. The non-public laptop motion and bringing “energy to the folks” within the Seventies and 80s was a direct consequence of the hippies and the beats of the 60s, and Model is the embodiment of this transition. “The counterculture’s scorn for centralized authority offered the philosophical foundations of all the personal-computer revolution,” Model himself wrote (Isaacson 269).

    Model was part of the “Merry Pranksters” within the 60s—Ken Kesey’s LSD-fueled group who rode a bus pushed by Neal Cassady (Dean Moriarty from On the Highway) cross nation, making pit stops to throw psychedelic events and jam with the Grateful Lifeless. Whereas tripping sooner or later, he turned satisfied that seeing an image of the entire earth from house would change the way in which folks thought of defending our residence and petitioned the federal government to take and launch an image from house. Famed inventor, architect and futurist Buckminster Fuller provided to assist, and a few NASA workers even wore Brand’s pins that mentioned, “Why haven’t we seen {a photograph} of the entire Earth but?”

    After NASA took the picture in 1967, Model began the Entire Earth Catalog with the image of the Entire Earth on the quilt. The catalog was a do-it-yourself journal educating folks learn how to use instruments (together with computer systems), be self-sufficient, share assets, and resist conformity and centralized authority (Isaacson 265). This journal would encourage many younger folks, together with Steve Jobs, who would famously quote it throughout his 2005 Stanford Graduation tackle: “Stay hungry, stay foolish.”

    After beginning the Entire Earth Catalog, he met Douglas Engelbart, an engineer operating a lab centered on how computer systems might increase human intelligence. They took LSD collectively on the lab, and Model parlayed his expertise throwing psychedelic journey fests into serving to Douglas Engelbart give the “Mother of All Demos” in 1968. This was the primary time many basic elements of the non-public laptop have been proven: the mouse, on-screen graphics, a number of home windows, blog-like publishing, wiki-like collaboration, electronic mail, doc sharing, instantaneous messaging, hypertext linking, and video conferencing (Isaacson 278).

    He realized that computer systems have been the brand new medication and “hackers” have been the brand new hippies. He organized the primary Hacker’s Conference in 1984. He began the WELL in 1985 (The Entire Earth ‘Lectronic Hyperlink), one of many first and most influential digital communities. It was craigslist earlier than craigslist (although its founder Craig Newman was a member of the WELL) and “AOL for Deadheads” (AOL founder Steve Case was additionally a WELL member).

    The non-public laptop was not created by company fits. Sure, IBM introduced the non-public laptop into the mainstream, however loads of the items they put collectively had been invented by hippy hackers who learn the Entire Earth Catalog. These improvements have been pushed by folks combating in opposition to straight-laced company conformity, attempting to convey the facility of computer systems to the person. Take into consideration how trippy it’s that the phrases you’re studying are tiny flashing lights on a display that you simply’re transferring together with your finger. That couldn’t have been envisioned in a board room; it was the operate of anti-authoritarianism, irreverence, free love, and psychedelics. 

    What’s wild is that Stewart Model remains to be alive right now and actively engaged on futuristic environmental issues just like the Long Now Foundation, which is constructing a ten,000 yr clock, and attempting to convey the wooly mammoth again to life. He lives on a ship in California together with his spouse. Try the documentary We Are As Gods (which comes from the Entire Earth Catalog’s assertion of objective: “We’re as gods and would possibly as properly get good at it”) for more information on this superior dude.

    2. The Private Pc

    The yr is 1981. Ronald Reagan turns into the fortieth US president, Girl Diana Spencer turns into a princess, Indiana Jones prevents the Nazis from utilizing the Ark of the Covenant for evil, and IBM releases their first private laptop, the IBM PC. 

    The IBM PC just isn’t the primary private laptop. The true first industrial private laptop was the Altair 8800, constructed by Ed Roberts in Albuquerque and launched in 1975. The Altair was wildly profitable amongst hobbyists and impressed a whole wave of innovation, together with a younger Invoice Gates to begin an organization known as Microsoft to jot down and promote code for the Altair. Whereas not mainstream profitable, the Altair began the non-public laptop race. Two years later, in 1977, Radio Shack started promoting its TRS-80, Commodore Worldwide unveiled the Commodore PET, and two Steves in Cupertino, California started promoting their Apple II. Whereas dearer than its competitors, the Apple II was much more standard (Ceruzzi 265). 

    On the time, IBM was the dominant power in computing, focusing totally on mainframes. The recognition of the Apple II pressured IBM to take private computer systems critically and enter the market. To get a product to market as quick as doable, IBM used third parties and off the shelf components.

    None of this may have been doable with out the microprocessor, constructed by Intel in 1971. Intel was the product of Robert Noyce, Gordon Moore, and Andrew Grove. Noyce and Moore had left Fairchild Semiconductor on account of variations with erratic founder William Shockley. “He could have been the worst supervisor within the historical past of electronics,” said Shockley’s biographer. Facet word is that Andy Grove wrote an ideal administration e-book (Excessive Output Administration), which I might advocate. Larry Ellison even mentioned in his e-book, “Andy’s the one man whom each Steve Jobs and I agree we’d be prepared to work for” (Symonds 271). 

    Our story begins in 1981 as a result of, whereas the IBM PC was not the primary private laptop, it was when PCs entered the mainstream. IBM was THE title in computing for many years, and when it launched its first PC, it meant that PCs might turn out to be a part of the workforce in a method that machines constructed by startups like Apple by no means might. The launch of the IBM PC can also be vital due to the software program it used. It ran PC-DOS, an working system licensed by Invoice Gates at Microsoft. That is vital for a number of causes. Let’s undergo them one after the other:

    First, Invoice Gates and his staff at Microsoft have been capable of see the potential in promoting software program, particularly PC-DOS to IBM, even when it wasn’t that worthwhile on the entrance finish. They received a flat charge from IBM for promoting the OS to them (about $80K) and no royalties. However, they have been free to promote their OS to other vendors as well. They saved the IP and licensed the appropriate for IBM to make use of it, non-exclusively. That will turn out to be the usual method Microsoft would do enterprise for many years.

    Second, Microsoft didn’t have an working system to promote to IBM when IBM requested. They advised IBM to speak to Gary Kildall of Digital Analysis about his OS, however when Gary wasn’t obtainable, Microsoft seized the chance and went and acquired an OS from Seattle Pc Merchandise for $50K. The preliminary success of Microsoft was fueled by a good quantity of luck and stealing merchandise from others. 

    That is additionally vital as a result of it set the stage for DOS changing into “one of many longest-lived and most influential items of software program ever written,” (Ceruzzi 270). IBM offered 750,000 of their PCs within two years however then the replicas began bobbing up, beginning with Compaq in 1983 (Ceruzzi 277). “[…] firms like Compaq and Dell would earn extra income promoting IBM-compatible computer systems than IBM would. IBM remained a significant vendor, however the greatest winner was Microsoft, whose working system was offered with each IBM computer systems and their clones” (Ceruzzi 279).

    As Robert Cringely places it in his documentary, “Microsoft purchased outright for $50,000 the working system they wanted, they usually rotated and licensed it for as much as $50 per PC. Consider it. 100 million private computer systems operating MS-DOS software program, funneling billions into Microsoft, the corporate that, again then, was 50 youngsters managed by a 25 yr outdated who wanted to scrub his hair.” 

    Lastly, that is indicative of the lasting distinction between computer systems operating Microsoft software program, which might turn out to be referred to as ‘PCs’ and Apple merchandise. Apple merchandise are vertically built-in—the {hardware}, software program, and apps are all built-in and tightly managed. Apple doesn’t promote its OS individually. It desires full management over the person expertise. Apple is a {hardware} firm; Microsoft is a software program firm. 

    IBM dominated the PC market within the 80s, with Apple trailing behind. Bear in mind the well-known Super Bowl ad in 1984 the place Apple positioned themselves because the challenger to the dominant “Huge Brother” of IBM? In the meantime, Microsoft pushed ahead with DOS after which Home windows. Home windows 3 (Haigh and Ceruzzi 266) launched in 1990, bringing graphical person interfaces (GUIs) into the mainstream. Apple had been utilizing GUIs for some time, which Steve Jobs stole from Xerox PARC, however Jobs was nonetheless upset at Gates for utilizing them. 

    By 1993, simply 12 years after the IBM PC was launched, nearly 100 million American households (23 p.c) had a private laptop, and this was even earlier than the Web. The vast majority of these computer systems have been what turned referred to as “PCs” which actually meant “IBM PC appropriate.” Due to its open structure resolution, nonetheless, IBM lost its lead in market share by 1994 to “clones” like Compaq and by no means regained it. 

    IBM sold its private laptop enterprise to the Chinese language firm Lenovo in 2005 for $1.3 billion. Hewlett-Packard bought Compaq in 2002 for $24.2 billion. In 2024, Lenovo (26 p.c) and HP (22 p.c) nonetheless dominate market share, and over 245 million personal computer systems are offered globally yearly. 

    The non-public laptop growth reshaped information in two methods. First, it pressured enterprises to rethink how they saved and managed info, shifting from a couple of central mainframes to networks of particular person PCs, i.e., the client-server structure described within the subsequent part. Second, as soon as the Web arrived, adoption exploded. Hundreds of thousands of non-public computer systems have been already wired and able to go.

    Tangent on the Gates/Jobs bromance: There’s lots written in regards to the younger Gates/Jobs rivalry within the 90s. When it comes to the personalities of Steve Jobs and Invoice Gates, right here’s my take: they have been each entitled, bratty youngsters who turned entitled, bratty younger males. They’d each throw matches after they didn’t get their method and bullied or manipulated these round them to get their method. They usually each smelled horrible. The most important distinction in personalities between the 2, so far as I can inform, is that Steve Jobs smelled like shit early on as a result of he satisfied himself, regardless of all proof on the contrary, that by consuming solely fruit he didn’t need to bathe, whereas Invoice Gates smelled like shit as a result of he’d keep up all evening coding and neglect to bathe.

    3. Consumer-Server Structure

    We shouldn’t decide IBM too harshly for utterly flubbing the non-public laptop race, because it was busy dominating enterprise information and the relational database wars. Simply kidding, they completely fucked that up too. IBM invented the relational database administration system (RDBMS) and determined to not pursue it. 

    In 1970, Edgar F. Codd, whereas working at IBM, wrote a paper known as, “A relational mannequin of knowledge for big shared information banks,” which outlined the relational database mannequin. A relational database shops information as tables, with keys to uniquely establish every row. A structured question language (SQL) is a pc language to retrieve information from and insert information into tables. That is, to this present day, the usual method information is organized for all the things from medical information to airline schedules (O’Regan 274).

    IBM constructed the IBM System R analysis undertaking in 1974, marking the primary implementation of SQL (Haigh and Ceruzzi 274). They determined to not commercialize their RDBMS as a result of they needed to protect income from their present hierarchical database, an instance of the “Innovator’s Dilemma” I discussed within the intro. Codd’s paper was public, nonetheless, and others learn it and understood the industrial worth. Michael Stonebraker of UC Berkeley created INGRES in the course of the 70s utilizing the framework described within the Codd paper (Haigh and Ceruzzi 275), and a younger Larry Ellison learn the paper and began Software program Improvement Laboratories (SDL) in 1977 with Bob Miner and Ed Oates. They modified their title to Oracle Systems Corporation in 1983. 

    Oracle’s first product, Oracle Model 2 (there was no Oracle Model 1 as a result of they needed their product to look extra mature than it was) was launched in 1979. They beat IBM to market. IBM’s first industrial relational database administration system, SQL/DS was launched in 1981, a full 11 years after Codd’s article (Symonds 62).

    Throughout the 80s, database merchandise have been centered on both a mainframe structure or minicomputers. By the way in which, the ‘mini’ in minicomputer meant that they have been sufficiently small to (hopefully) match by way of a doorway, however they have been nonetheless gigantic. The first gamers within the database wars of the 80s have been Oracle, Sybase (whose code base Microsoft licensed and later forked into Microsoft SQL Server), IBM, and Informix (Symonds 110).

    Oracle got here out on high within the database wars. “With the discharge of Oracle 7 and, specifically, Model 7.1 in 1993, Oracle had, for the primary time in a number of years, unambiguously the very best database available on the market (Symonds 105). Whereas Oracle gained the database wars, there was a price. Oracle was so centered on beating different RDBMS that they uncared for the “purposes” facet of the enterprise. The purposes facet are again workplace issues like monetary accounting and procurement (later known as Enterprise Useful resource Planning or ERP), human assets and payroll (Human Capital Administration or HCM) and gross sales and advertising and marketing (Buyer Relationship Administration or CRM). These are issues that use the interior information saved within the relational database. Moreover, the world had moved in direction of private computer systems and away from mainframes, even on the workplace. That meant a brand new structure was required to handle enterprise information. 

    In 1992, SAP, the German firm based by former IBM engineers, launched SAP R/3. SAP’s earlier product, SAP R/2, launched in 1979, was “well known as essentially the most full and totally engineered of the brand new breed of packaged purposes” (Symonds 114). The R/3 model was constructed for a client-server structure—capitalizing on the prevalence of non-public computer systems. This can be a vital occasion for a lot of causes. Let’s undergo them one after the other:

    First, R/3 used a three-tier mannequin. Customers work on their PCs, often a Home windows machine (consumer tier); this consumer communicates with SAP’s enterprise logic, often hosted on a Unix server (tier 2); then the entire information is saved within the third tier, an enormous database. This was a basic architectural shift away from mainframes and in direction of private computer systems. The thought of the client-server structure was “customized company purposes operating on private computer systems that saved their information in a relational database administration system operating on a server. This mixed the very best options of non-public computing and conventional time sharing methods,” (Haigh and Ceruzzi 275). 

    Second, it highlights the distinction between enterprise information and enterprise purposes. The way in which information is saved and the way in which it’s used at an enterprise are very various things and merchandise meant for one will not be constructed for the opposite. They’re additionally completely completely different merchandise, offered in a different way, marketed in a different way, and operated in a different way. 

    Third, this loss would drive Oracle enterprise choices for many years, and they’d by no means catch as much as SAP. As Ray Lane from Oracle said, “R/3 modified the sport. Though we’d had some success in that space, we weren’t actually an utility firm. Our gross sales power and our consultants didn’t actually perceive learn how to compete within the purposes enterprise. … Towards SAP, we have been a fraction. So we went on what become a four-year binge to attempt to meet up with SAP. From 1993 by way of to 1997, our complete utility effort was dedicated to attempting to construct options to compete” (Symonds 114-115). Oracle would wrestle with purposes and finally purchase PeopleSoft and JD Edwards in 2004, Siebel Systems in 2005, and NetSuite in 2016.

    And at last, and partly as a consequence of the three-tier structure, this led to a growth in “methods integrators,” or SIs, that are firms centered on serving to with the transition to this new client-server structure and digitizing inner methods. “SAP had fastidiously nurtured relationships throughout the Huge 5 consulting corporations, particularly with Andersen Consulting (now known as Accenture), the biggest integrator on the earth. When firms have been deciding whether or not and the way they have been going to implement an ERP system, they not often began off by speaking on to the software program distributors. As a substitute, they might ask one of many consultancies, often one with which they’d an present relationship, to judge their enterprise processes after which advocate the software program that will greatest match their necessities” (Symonds 116).

    Andersen Consulting’s income from client-server-related initiatives grew from $309 million in 1990 to almost $2 billion in 1993, using 10,000 of their folks. IBM International Providers, their consulting arm, grew from $4 billion in income in 1990 to $24 billion by 1998. In 1997 alone they employed 15,000 people. The darkish facet of the expansion in ERPs and SIs is doubtlessly greatest proven by FoxMeyer—a $5 billion drug firm that spent $100 million in 1993 to implement SAP R/3, failed, and went bankrupt. 

    The cynical stance on SIs is that they’re incentivized to make implementing enterprise software program as troublesome as doable as a result of if something labored out of the field they wouldn’t be wanted. As Ellison mentioned, “IBM recommends that you simply purchase loads of completely different purposes from a number of completely different distributors. Actually, IBM resells purposes from SAP, Siebel, i2, Ariba, just about everybody I can consider besides Oracle. Then IBM makes a bundle by promoting you guys with glue weapons to stay all of it collectively” (Symonds 281).

    The potential nightmare of methods integrations and ballooning IT prices is greatest captured in Dave McComb’s e-book Software program Wasteland (McComb). In his e-book, McComb explains how most enterprise software program is middleware and requires integrations with different software program. Not solely does this imply large IT prices, however it additionally results in tons of siloed apps. “An estimated ‘35 to 40 p.c’ of programmer time in company IT departments was spent retaining information in information and databases constant” (Haigh and Ceruzzi 276).

    Integrating enterprise information turned an even bigger downside with the rise of the client-server structure and persevered by way of web-based and SaaS architectures as we’ll see within the subsequent sections. Again and again, the proposed answer was to place your entire information in the identical place, bodily or within the cloud, however the variations in underlying schema nonetheless prevented a unified database. A possible answer got here from exterior of the enterprise information world and on the opposite facet of the Atlantic.

    4. The World Extensive Internet

    Whereas Ellison was battling SAP, a younger man on the European Group for Nuclear Analysis (CERN) was devising a method for various computer systems at his analysis middle to speak with one another. The Web had been round for some time, and was established at analysis facilities like CERN, however not one of the computer systems “spoke the identical language.” Tim Berners-Lee (TBL) constructed the World Extensive Internet in 1993, correctly selecting an acronym with extra syllables than the phrases themselves. 

    The World Extensive Internet laid the muse for folks to navigate the net by establishing issues like URLs and html, however customers nonetheless wanted a browser to really surf the net. Netscape was based by Jim Clark and Marc Andreessen in 1994 and launched the primary standard net browser. Sixteen months later, in August 1995, they went public and had a market worth of $4.4 billion, the biggest IPO in historical past, they usually had but to point out a revenue (Berners-Lee and Fischetti 106). Microsoft, so consumed by the non-public laptop, didn’t see the significance of the net early sufficient. “Microsoft noticed the significance of the net and open requirements, however its management couldn’t think about options that didn’t middle on the non-public laptop” (Muglia and Hamm 28).

    Invoice Gates did understand the magnitude of the Web in 1995 and issued a now famous memo to his firm the place he said that the Web is “essential to each a part of our enterprise” and “crucial single improvement to return alongside because the IBM PC was launched in 1981.” A method he deliberate to dominate the browser wars was by packaging their new browser, Web Explorer, with their new working system, Home windows 95. This triggered an antitrust lawsuit—United States vs. Microsoft Corp. Microsoft LOST the case and was ordered to be damaged up into two firms: one for producing the working system Home windows and one for producing different software program elements. They appealed and won, largely as a result of the decide improperly spoke to the media in regards to the case, violating codes of conduct. 

    Netscape launched its supply code and began the Mozilla Group in 1998 to allow open supply variations of its browser. It was acquired by AOL for $4.2 billion one yr later. A part of the acquisition required Andreessen turn out to be the CTO of AOL, reporting on to former WELL member Steve Case. Microsoft, nonetheless, was dumping $100 million into IE yearly and there have been 1000 folks centered on it, which finally paid off. In 2003, simply 5 years after the AOL acquisition of Netscape, IE held 95 percent of the market.

    Microsoft gained the primary browser struggle, at an enormous price, however this was earlier than anybody actually knew learn how to make actual cash from the Web. Netscape offered their browser on to customers and Microsoft gave theirs away without spending a dime (to kill Netscape). By the point the second browser struggle rolled round, the enterprise mannequin for Web firms had turn out to be clear—gather person information for focused adverts, one thing Google had pioneered. This is the reason, regardless of veteran CEO Eric Schmidt’s reluctance after witnessing the brutality of the primary browser struggle, Google entered the second browser struggle. Google knew there wasn’t cash in browsers themselves, however the extra folks on the net, the extra they search and the extra adverts they see, and the more cash Google makes. “Chrome was all the time considered an working system for net purposes” (Levy 213). 

    The supply code launched by Netscape in 1998 was become a brand new browser, appropriately named Phoenix. The browser was renamed Firefox in 2003 on account of trademark claims. Firefox by no means beat IE however rose to a peak of 32 p.c of market share in 2009. Google launched Chrome in 2008, which is now the most well-liked browser, accounting for 68 p.c of market share. Apple’s Safari is the second hottest at 20 p.c, and the successor to IE, Edge, is in third with simply 5.7 percent.

    4.1 Tim Berner’s Lee’s Imaginative and prescient

    In his e-book, “Weaving the Internet,” Tim Berners-Lee describes his imaginative and prescient in two elements (Berners-Lee and Fischetti 157). Half one is about human collaboration on the net. This required requirements and protocols so that everybody might entry all elements of the net. That was realized by the invention of the URI/URL, HTML, and XML. Due to these requirements, browsers like Netscape and Web Explorer might flourish. However he additionally noticed the net not simply as a spot to learn net pages, however to contribute to them too. This half was by no means realized in the way in which he envisioned—a preferred browser was by no means invented that allowed enhancing capabilities on html instantly. 

    The thought of individuals collaborating on the net, in fact, has been profitable. This a part of the imaginative and prescient is said to ‘Web 2.0’, a time period popularized by Tim O’Reilly of O’Reilly books on the Internet 2.0 convention in 2004. If Internet 1.0 was about studying static HTML, then Internet 2.0 is about customers actively contributing to the net. Wikipedia, the net encyclopedia, accommodates 65 million articles, receives 1.5 billion distinctive visits a month, and 13 million edits per 30 days. Social media websites like Fb additionally permit folks to contribute on to the net, although the info is extra private than public (extra on Fb later).

    TBL’s imaginative and prescient was grander. The second a part of his imaginative and prescient is about computer systems collaborating on the net. “Machines turn out to be able to analyzing all the info on the Internet—the content material, hyperlinks, and transactions between folks and computer systems. A ‘Semantic Internet,’ which ought to make this doable has but to emerge, however when it does, the day-to-day mechanisms of commerce, forms, and our every day lives will likely be dealt with by machines speaking to machines, leaving people to supply the inspiration and instinct” (Berners-Lee and Fischetti 158). There’s usually known as “The Semantic Internet” or “Internet 3.0,” to not be confused with Web3, the concept of a decentralized net constructed on the blockchain. 

    The thought behind the Semantic Internet is that folks would join structured metadata to their html so computer systems can interpret net pages. The format of the metadata (or semantics) is Useful resource Description Framework (RDF). RDF information is usually known as “triples” as a result of fairly than storing information in columns and rows, RDF shops the info as a sequence of statements of the format: topic – predicate – object. These triples permit customers to make info on the net machine-readable. For instance, as a substitute of claiming “Kurt Gödel died in Princeton, New Jersey,” you could possibly say: Kurt Gödel (topic) – died (predicate) – Princeton, NJ (object). Likewise, Albert Einstein (topic) – died (predicate) – Princeton, NJ (object). A machine might then infer that Albert Einstein died in the identical city as Gödel. Along with RDF information, languages for describing the RDF metadata exist, permitting customers to create ontologies. For instance, we might describe the predicate ‘died’ as being restricted to 1 location per topic, i.e., you’ll be able to solely die in a single place. With wealthy ontologies and RDF information, customers can create giant graphs of data, i.e., Data Graphs, which computer systems can purpose over. 

    The Semantic Internet by no means really took off however its core rules are alive and properly in pockets of the net. For instance, there’s a counterpart to Wikipedia known as Wikidata that shops Wikipedia information as a structured data graph and gives info for Wikipedia pages. They’ve a public SPARQL API (SPARQL is like SQL however for triples) the place you’ll be able to question the info instantly. Here is an instance of how you will discover all individuals who died in the identical city as Gödel. Most web sites don’t supply public SPARQL APIs nonetheless. These applied sciences (SPARQL, RDF, OWL, SHACL, and so on.) are all open supply and the requirements are maintained by the World Extensive Internet Consortium (W3C), the non-profit TBL began to make sure interoperability on the net. 

    Whereas the applied sciences haven’t precisely taken off on the general public net, they’ve had success for enterprise information administration. The thought of making a wealthy metadata layer to maintain monitor of and question the entire information on the Web is a bit overwhelming, however the thought of constructing a wealthy metadata layer for a corporation, an Enterprise Semantic Layer—a graph of wealthy metadata linking methods, paperwork, and insurance policies—is extra affordable.

    5. Amazon and Google

    In February 1994, a Senior Vice President at hedge fund D. E. Shaw & Co. learn in a publication that the amount of data transmitted on the Internet had elevated by an element of about 2300 between January 1993 and January 1994 (Stone 25). Jeffrey Bezos would declare that this was the rationale he give up his hedge fund to begin an internet site to promote books. He would claim in interviews that he “got here throughout this startling statistic that net utilization was rising at 2300 p.c a yr.” That is incorrect—an element of 2300 means a 230,000 p.c improve. Fortunately for Jeffrey, he was incorrect in the appropriate path. 

    Bezos thought-about names like makeitso.com (a Star Trek reference) and relentless.com however finally landed on Amazon.com. They grew shortly with out making a revenue, competing with present brick and mortar bookstores who have been additionally promoting books on-line: Barnes and Noble and Borders. Barnes and Noble struggled to pivot—one other case research of the “Innovator’s Dilemma.” “The Riggios have been reluctant to lose cash on a comparatively small a part of their enterprise and didn’t need to put their most resourceful workers behind an effort that will siphon gross sales away from the extra worthwhile shops” (Stone 59). Bezos knew this. In response to a Harvard Enterprise College pupil who advised him he would fail and that he ought to promote his firm to Barnes and Noble, Bezos mentioned, “I feel you is perhaps underestimating the diploma to which established brick-and-mortar enterprise, or any firm that is perhaps used to doing issues a sure method, will discover it arduous to be nimble or to focus consideration on a brand new channel. I suppose we’ll see” (Stone 65). 

    Amazon began as a web-based retail retailer just like eBay however with out the public sale part. It began spreading into CDs and DVDs and even digital books (tablets) however it wasn’t till 2006 with the launch of Amazon Internet Providers (AWS) that it really turned a tech firm and never simply one other dot com startup. There’s a standard story that AWS was began as a result of Amazon wanted to construct infrastructure to assist the vacation procuring season however that these servers sat idle the remainder of the yr. That appears to be unfaithful. Werner Vogels, the Amazon CTO even said so. There are a bunch of causes Amazon began AWS: they have been fighting allocating server house internally quick sufficient to maintain up with rising demand for experimentation; Tim O’Reilly of O’Reilly books made a private attraction to Bezos to share their product catalog with a broader group so he might higher predict tendencies out there; and Bezos learn the e-book Creation by Steve Grand (Stone 208-211).

    Bezos listened to O’Reilly preach about Internet 2.0 and the mutual good thing about sharing information and constructed APIs as a method for builders to higher entry the Amazon web site (Stone 210). Across the similar time, the Amazon government e-book membership learn Creation, by Steve Grand. Grand created a online game known as ‘Creatures’ within the Nineteen Nineties that allowed you to information and nurture a creature. No, not like a Tomagotchi. This recreation, apparently, allowed you to “code synthetic life organisms from the genetic stage upwards utilizing a classy biochemistry and neural community brains, together with simulated senses of sight, listening to and contact”. 

    “Grand wrote that refined AI can emerge from cybernetic primitives, after which it’s as much as the ‘ratchet of evolution to vary the design,’” (Stone 213). The Amazon staff needed to make use of this framework to encourage builders to create new and thrilling issues with out prescribing precisely what these issues needs to be. The ‘primitives’ for the developer, they concluded, have been storage, compute and a database. They launched the storage primitive (Easy Storage Resolution or S3) in March 2006, adopted by the primitive for compute (Elastic Cloud Compute or EC2) a month later (Stone 213 – 214).

    Comedy break: Here’s a video of Bezos in a documentary from 1998 speaking about his “Web thought” earlier than he began cosplaying as Jean-Luc Piccard. And here’s Bo Burnham performing Jeffrey’s theme track. Come on, Jeff! Get ‘em!

    Whereas Bezos was beginning to promote books on-line, two younger PhD college students at Stanford have been on the lookout for dissertation subjects. Larry Web page thought that he might devise a greater method of rating the significance of net pages—by counting the variety of different pages that referenced them. An vital net web page can be referenced by many net pages, like how an vital educational journal article is cited by many different articles. The issue is that net pages solely let you know what they reference (hyperlinks) however not what references them. Hyperlinks on the net solely go in a single path. To know the variety of occasions a web page is linked to from different webpages you want the entire backlinks, which implies you must scrape all the net. Web page teamed up with one other PhD candidate and math prodigy, Sergey Brin, who specialised in this type of information mining. They known as their undertaking ‘BackRub’ as a result of it was all about harvesting these backlinks. They named the algorithm, a variation of eigenvector centrality, PageRank, after Larry Web page (Levy 16-17). “We make the most of one central thought: the Internet gives its personal metadata…It is because a considerable portion of the Internet is in regards to the Internet…easy methods that target a small subset of the possibly helpful information can succeed because of the scale of the net” (Wiggins and Jones 213). 

    Jon Kleinberg was a postdoctoral fellow at IBM in 1996 and was additionally enjoying with the concept of exploiting the hyperlink construction of the Web to enhance search outcomes. By means of mutual pals, he received in contact with Larry Web page and realized about BackRub. By this time, IBM lastly realized their lesson and moved shortly on a expertise that will outline the following technology of tech firms. Simply kidding, they boofed it once more. Kleinberg inspired Web page to jot down an educational paper in regards to the expertise, however Web page declined. Kleinberg went on to a profitable educational profession, whereas Web page based Google however by no means received his PhD (Levy 26).

    Web page and Brin finally realized that this rating would make for a very good search engine, they usually created an organization they known as Google, a misspelling of the phrase for the massive quantity ten to the hundredth energy, googol (Levy 31). They began a search firm “although there was no clear technique to become profitable from search” (Levy 20). Quickly, they discovered a technique to become profitable, and it was by way of a expertise that was arguably extra vital than PageRank: AdWords. They saved their income a secret as a result of they didn’t need anybody else to make use of the identical methodology for producing income. They needed to reveal it as a part of their IPO in 2004 (Levy 70). 

    “Google launched essentially the most profitable scheme for earning money on the Web that the world had ever seen. Greater than a decade after its launch, it’s nowhere close to being matched by any competitor. It turned the lifeblood of Google, funding each new thought and innovation the corporate conceived of thereafter. It was known as AdWords, and shortly after its look, Google’s cash issues have been over. Google started making a lot cash that its greatest downside was hiding how a lot” (Levy 83). 

    The thought is comparatively easy: put sponsored adverts on the high of customers’ search outcomes. But it surely was completely different from present on-line ads in a number of methods. First, the adverts have been based mostly on the person’s search phrases—the services or products a person would see an advert for can be related. Second, the value of the adverts can be the results of an public sale—advertisers might bid in opposition to one another to find out the value of the advert associated to the key phrase. And three, the advertiser can be charged by the variety of clicks, not the variety of occasions their advert was seen. As a result of Google had a lot information about how folks searched and have been so good at getting customers the very best outcomes doable, they have been additionally consultants at placing the suitable adverts in entrance of the appropriate folks. This benefitted the advertisers, who received extra clicks, Google, who received advert income, and infrequently the customers, who (hopefully) received adverts for precisely what they have been trying to find. 

    Earlier than they discovered AdWords, they assumed they must hire their search engine out to an Web portal like Yahoo! or Excite to generate income, now they may become profitable instantly. Their complete enterprise mannequin modified, they usually finally expanded to promoting on extra than simply search outcomes (Levy 95). AdSense was launched three years later, in 2003, and allowed web sites to embed adverts instantly on their pages. Google was ready to make sure that adverts can be related to the content material on the location by matching key themes on the location and matching them to adverts. They acquired a startup known as Utilized Semantics to do that (Levy 103). For those who ran a webpage, you could possibly promote a portion of it to Google, who would place related adverts there and offer you a p.c of the income. Matching adverts to key phrases on a webpage doesn’t all the time work, nonetheless. An early model of AdSense put an advert for Olive Backyard on an article about somebody getting meals poisoning from Olive Backyard (Levy 105). 

    One yr later, in April 2004, Google launched Gmail, a free electronic mail service which included a gigabyte of storage for each person. For reference, the biggest present electronic mail companies have been Microsoft’s Hotmail and Yahoo!, who solely provided 2 and 4 megabytes of storage, respectively (Levy 168). To accommodate the large quantities of knowledge storage from web sites and Gmail, together with the entire computations required to index and supply search outcomes for over 200 million queries a day, Google needed to construct a ton of knowledge facilities. 

    This info just isn’t public, and Google doesn’t disclose numbers on what number of servers it runs, however Steven Levy, in his e-book, Within the Plex, mentioned, “In accordance with an trade observer, Knowledge Middle Data, there have been twenty-four amenities by 2009, a quantity Google didn’t affirm or dispute. Google wouldn’t say what number of servers it had in these facilities. Google did, nonetheless, finally say that it’s the largest laptop producer on the earth—making its personal servers requires it to construct extra items yearly than the trade giants HP, Dell, and Lenovo” (Levy 181).

    Following Amazon’s lead, Google launched Google Cloud Storage (the S3 equal) in 2010, permitting customers to make use of their servers for storage and launched Google Cloud Compute Engine (the EC2 equal) in 2012. They continue to be one of many large three cloud suppliers presently (behind AWS and Microsoft Azure). The flexibility to make use of third-party servers to run purposes and retailer information, together with growing bandwidth, led to a basic architectural shift in the way in which purposes are constructed and the place information lives. The following part explores that architectural upheaval. 

    6. The Huge Change

    Nicolas Carr wrote a e-book, “The Huge Change: Rewiring the World From Edison to Google,” that’s so good, I generally even advocate it to people who find themselves not information nerds. In it, he attracts a parallel between the expansion of electrical energy as a utility within the late nineteenth century and the rise of cloud computing within the late twentieth century. Right here’s a short abstract, however I undoubtedly advocate this e-book.

    Thomas Edison invented the lightbulb and constructed all of the required elements to show its use for the Worldwide Exposition of Electrical energy in Paris in 1881. There, he additionally confirmed blueprints for the world’s first central producing station (Carr 28). He received the generator working the following yr. He then constructed a enterprise centered on licensing the patented system and promoting the entire required elements. He thought an electrical generator can be an alternative choice to gasoline utilities, that many would have to be constructed, and that currents wouldn’t must journey far. Actually, as a result of his system relied on direct present, they couldn’t be transmitted far. “Edison had invented the primary viable electrical utility, however he couldn’t envision the following logical step: the consolidation of electrical energy manufacturing into large energy vegetation and creation of a nationwide grid to share the facility” (Carr 30).

    Samuel Insull, who labored for Edison, realized that electrical energy may very well be offered as a utility. The extra you promote, the cheaper it will get, which helps you to promote extra. This plan required convincing enterprise house owners that they need to cease producing their very own electrical energy and purchase it from a centralized energy station—one thing that had by no means been completed earlier than. Ultimately, and clearly, all of us received electrified. Factories received larger and extra productive, and trendy companies have been fashioned (Carr 90). Ice companies disappeared due to refrigeration. Ford created the electrified meeting line to supply the primary mass-produced automotive, the Mannequin T. To rent the manufacturing facility employees, Ford provided greater wages, which others have been pressured to match, setting in movement the creation of the trendy American center class (Carr 93). As industries turned extra superior, they needed to rent scientists, engineers, entrepreneurs, designers, and different white-collar workers. This new group of “data employees” incentivized investments in schooling—highschool enrollment in 1910 was 30 p.c max within the wealthiest areas however went as much as between 70 and 90 p.c throughout the nation 25 years later (Carr 94). 

    Let’s return to the client-server structure of the early 90s. Bear in mind on this setup, customers have private computer systems that they hook up with their firm’s centralized information facilities. This is sort of a firm operating its personal electrical energy generator to energy its manufacturing facility. The logical subsequent step on this structure is to deal with information storage and computation as a utility. This occurred (or is presently occurring) however was facilitated by a couple of issues.

    First, the Web wanted to go from a DARPA analysis undertaking into mainstream America. In 1991, Tennessee Senator Al Gore created and launched the Excessive Efficiency Computing Act of 1991, generally referred to as the Gore Invoice. Sure, that’s proper. Al Gore did, to his credit score, play a giant half in making the Web obtainable to all. Earlier than the Gore Invoice, it was unlawful for ISPs like AOL to hook up with the Web, they have been “walled gardens” (Isaacson 402). The Gore Invoice allowed AOL to offer its customers entry to the broader Web. The Gore Invoice additionally put $600 million into Web infrastructure, together with funding the Nationwide Middle for Supercomputing Functions (NCSA) on the College of Illinois. An undergrad on the College, Marc Andreessen, labored on the NCSA and realized about TBL’s World Extensive Internet. He created a browser known as Mosaic, which he commercialized into Netscape after graduating. As Vice President, Gore pushed ahead the Nationwide Data Infrastructure Act of 1993, making the Web obtainable to most people and industrial use (Isaacson 402). 

    By the way in which, he by no means mentioned he invented the Web. Here’s the interview the place he mentioned, “Throughout my service in america Congress, I took the initiative in creating the Web.” He misspoke and may have phrased that higher, however Vint Cerf and Bob Kahn, who did invent the Web’s protocols mentioned, “Nobody in public life has been extra intellectually engaged in serving to to create the local weather for a thriving Web than the Vice President” (Isaacson 403). Even Newt Gingrich mentioned, “Gore just isn’t the Father of the Web, however in all equity, Gore is the one who, within the Congress, most systematically labored to make it possible for we received to the Web (Isaacson 403). Al Gore had nice concepts, however as Jared Dunn from Silicon Valley said, “Folks don’t need to observe an thought, they need to observe a pacesetter. Have a look at the final man to create a brand new Web. Al Gore. His concepts have been glorious, however he talked like a narcoleptic plantation proprietor, so he misplaced the presidency to a pretend cowboy and now he makes apocalypse porn.”

    The opposite purpose computing energy might turn out to be a utility is that Amazon, Microsoft, and Google constructed a shitload of knowledge facilities. Amazon began AWS and began renting out its servers. Google launched GCP in 2010. However renting out servers required some further applied sciences, particularly virtualization and parallelization. Virtualization is the power for a machine to run a number of working methods—one server can include a ‘digital’ PC operating Home windows and a ‘digital’ Linux OS (Haigh and Ceruzzi 368). Amazon’s system runs on virtualization. “Once you hire a pc—by way of Amazon’s EC2 service, you’re not renting actual computer systems. You’re renting digital machines that exist solely within the reminiscence of Amazon’s bodily computer systems. By means of virtualization, a single Amazon laptop could be programmed to behave as if it have been many various computer systems, and every of them could be managed by a distinct buyer” (Carr 76). Parallelization is the power to run a activity on a number of completely different servers concurrently (in parallel). Google pioneered this expertise with their product, MapReduce.

    However there was nonetheless an issue: the Web was strung along with telephone strains. There was no technique to transmit computing energy very far. The advantages of computing might solely be realized by having a knowledge middle in-house. This is able to be like if we have been caught with direct present (DC) electrical energy, which couldn’t be despatched lengthy distances. However we weren’t caught with DC; we had alternating present (AC), which may very well be despatched lengthy distances. Thanks, Tesla (the person, not the corporate). And we have been quickly not constrained by phone poles. Moore’s Regulation met Grove’s Regulation. Bear in mind Andy Grove, who each Larry Ellison and Steve Jobs would work for? These two legal guidelines coincided. “Moore’s Regulation says that the facility of microprocessors doubles yearly or two. The second was proposed within the Nineteen Nineties by Moore’s equally distinguished colleague Andy Grove. Grove’s Regulation says that telecommunications bandwidth doubles solely each century” (Carr 58). This isn’t true in any respect, by the way in which. Telecommunications bandwidth will increase a lot sooner than that. Grove mentioned that extra as a criticism of telco and regulator progress than as an precise prediction. 

    Nonetheless, telecommunications was lastly catching up. With the rise of fiber-optic cables, Web bandwidth has turn out to be quick sufficient for information to stream like electrical energy. “When the community turns into as quick because the processor, the pc hollows out and spreads throughout the community,” Eric Schmidt (Carr 60). We at the moment are transferring on-premise information facilities to the cloud, identical to we moved electrical energy mills to the facility station. However transitioning computing and storage to the cloud doesn’t simply imply we don’t want on-prem information facilities any extra. The thought of renting these assets allows a wholly new enterprise mannequin: Software program as a Service, or SaaS. 

    There are some things to level out within the comparability between electrical energy and cloud computing. First, the “rebound impact” is actual. Decrease prices don’t shrink workloads; they improve them. Electrical energy was purported to lighten family chores, but cheaper energy led households to run extra home equipment, and fairly than lowering the trouble to iron garments, folks simply anticipated to iron them daily (Carr 99). Cloud guarantees to chop IT overhead, however as storage and compute get cheaper, firms spin up extra micro-services, datasets, and integrations than ever. In each instances the rebound impact turns financial savings into surging demand. The identical sample is rising with AI: whereas it’s marketed as a technique to ease our workloads, its availability is already elevating expectations and workload volumes sooner than it reduces effort.

    The second take away from the electrical energy metaphor is that it led to a golden age of prosperity, however it took some time. Edison invented the lightbulb in 1879, however Henry Ford didn’t create an electrified meeting line till 34 years later, in 1913. Solely a long time later, after WWII, did the American center class hit its post-war peak. If AWS was the lightbulb, and we assume the identical time-delay, a Ford-scale cloud meeting line gained’t seem till 2040, and a brand new middle-class growth will likely be a technology after that. 

    7. SaaS / Cloud Computing

    7.1 Enterprise Knowledge Strikes to the Cloud

    As increasingly folks started utilizing the Web, an Oracle worker noticed the writing on the wall and determined to begin his personal firm centered on enterprise purposes hosted completely within the cloud. Marc Benioff describes the way in which he began Salesforce in his e-book, Behind the Cloud, which accommodates recommendation like how you need to take a year-long sabbatical and discuss to the Dalai Lama about your corporation thought earlier than beginning an organization (Benioff 2) and the way you need to hearken to your clients (Benioff 13).

    Salesforce was based in 1999 and surpassed one billion in income in 5 years. Benioff wasn’t the primary to think about this, in fact. Oracle had been investing closely in Web expertise because it received wrecked by SAP’s R/3 in 1992. “Consumer/server is perhaps all proper for departmental use, however for any firm that needed to unify its operations over plenty of completely different websites, it was a nightmare” (Symonds 143). However whereas Oracle’s E-Enterprise Suite, launched in 2001, was utilizing web-based applied sciences, like browsers, it was nonetheless hosted on the purchasers infrastructure (on-prem). Salesforce was SaaS from the beginning—they hosted the entire infrastructure themselves and offered subscriptions to their product. Their first “mascot” was SaaSy, which is simply the phrase “software program” with a pink line by way of it, indicating the tip of software program. 

    Different enterprise utility firms caught on, however not as quick as Benioff. ServiceNow was based in 2004 and Workday in 2005, each SaaS-based ERP options. To begin, Salesforce hosted its personal servers, however finally started transferring to the hyperscalers, together with the opposite ERP distributors. In 2016, Workday selected AWS as its “major manufacturing cloud platform”, and Salesforce selected AWS as its “most popular public cloud infrastructure supplier”. In 2019, ServiceNow chose Azure as its most popular cloud supplier.

    7.2 Semantics Tech within the Enterprise

    Connecting enterprise information has been a headache by way of each architectural period. When private computer systems entered the workforce, the variety of purposes, databases, and integrations elevated. Since you’d have a number of apps, it turned unattainable to ask even fundamental questions on a big firm like, “How many individuals work right here?” Oracle pushed for “one firm, one database” within the 2000s as a technique to tackle this ache level (Symonds 168) however quickly realized that to run purposes off of this database, you want a unified information construction or schema. “The important thing to all the things was the seemingly esoteric idea of a standard information mannequin uniting each piece of the suite. Each module—and there have been about 140 of them—can be written to the identical shared information schema, permitting semantic consistency (for instance, the definition of a buyer remained the identical irrespective of from which utility the data was coming and will thus be shared by all the opposite purposes within the suite) in addition to a whole view into each transaction” (Symonds 188).

    We didn’t be taught that lesson when a brand new structure offered itself. The parallelization expertise, MapReduce, that allowed Google to run computations throughout thousands and thousands of servers was described in several papers by Jeffrey Dean, Sanjay Ghemawat, Howard Gobioff, and Shun-Tak Leung in 2003 and 2004. This expertise was become an open-source undertaking known as Hadoop which allowed anybody to implement cloud computing (Levy 202-203). This basically allowed firms to retailer and compute giant datasets throughout a number of servers, and led to the time period ‘information lake’. In distinction to information warehouses, which needed to observe a predefined schema, information lakes may very well be information of any format. Sadly, the power to dump something into a large lake with no customary schema or metadata administration layer didn’t work out, as Oracle knew too properly. 

    Knowledge lakes turned information swamps. Enterprises saved wastelands of knowledge within the hopes it will be helpful sooner or later. Extra lately, Databricks, a cloud-native information administration platform has pushed the concept of a “data lakehouse.” The thought is to take the advantages of a knowledge lake (skill to retailer information with no predefined schema) with the advantages of the info warehouse (assurance that transactions are full, appropriate, conflict-free, and safely saved, aka ACID).

    Bias alert: I work on this house. 

    Whereas the structure has modified from mainframes to minicomputers to client-server to cloud to SaaS, the underlying downside hasn’t modified: it’s troublesome to attach disparate datasets as a result of they don’t communicate the identical language. That would imply they observe a distinct metadata construction (schema), are of a distinct format completely (JSON vs relational vs textual content), or are in several servers. That is similar to the issue that TBL solved with the World Extensive Internet. The transfer to the SaaS/Cloud structure has solely helped with the third downside—retaining information collectively in the identical digital server. However colocation doesn’t actually allow you to join datasets. It’s like if I put a bunch of people that spoke completely different languages in the identical room and anticipated them to collaborate—you’re going to wish some shared vocabulary or translators or one thing to bridge that language barrier. 

    That is the place the semantic applied sciences impressed by TBL are available. Whereas annotating all the net with structured metadata could also be unattainable, it’s doable on the enterprise stage, at the very least for crucial information. That is usually known as the enterprise semantic layer, and, I consider, it’s going to turn out to be extra vital as we begin attempting to get AI (which wasn’t skilled on enterprise information) to work together with enterprise information. AI brokers want to grasp your information to utilize it. They should know the which means of the info, not simply the numbers. Semantics is the layer of which means that connects information and makes it comprehensible to people and machines.

    8. Fb

    Whereas the world was beginning to use Google as a verb and Bezos was increasing Amazon to a full-on empire, a 20-year-old Harvard pupil noticed the social implications of the net. Mark Zuckerberg, attempting to be as cool because the lamest model of Justin Timberlake, began Fb in his Harvard dorm room. 

    Fb began as a method for Harvard college students to search out one another. A fb is a tough copy e-book of scholars’ (and school) faces that many colleges use to assist college students get to know one another. It’s principally a boring yearbook that’s distributed at the beginning of the varsity yr. Zuckerberg allowed Harvard college students to make their very own on-line fb web page, a photograph of themselves together with some further information like relationship standing. He then expanded to different campuses and finally opened it to everybody.

    Earlier than making thefacebook, Zuckerberg scraped pictures of the entire undergraduate feminine college students at Harvard and constructed an app that allowed customers to charge their ‘hotness’. He received in hassle for this and realized two vital classes. One: don’t steal information, let customers give it to you and Two: persons are extra voyeuristic than you’d assume (Levy 52). 

    Social networking websites just do that: they permit customers to add their very own information they usually mean you can have a look at photos of your folks. Different social networking websites like Myspace and Friendster already existed, however one factor that made thefacebook completely different from the beginning was exclusivity—initially it was just for customers with a harvard.edu electronic mail tackle. Even after increasing to everybody, the concept of exclusivity remained within the sense that solely folks you “settle for” can view your profile. This was completely different from different social networking websites on the time. The whole lot you placed on Myspace, for instance, was seen to everybody, at the very least when it began. By placing this barrier in place, folks have been extra prepared to offer much more details about themselves. 

    As sociologist Danah Boyd mentioned, “Zuckerberg made it interactive. It had a slight social stalking aspect too. It was addictive. And the truth that you could possibly see solely folks in your community was essential—it allow you to be in public however solely within the gaze of eyes you need to be in public to,” (Levy 67). Ultimately, Fb constructed a “Information Feed” the place you’ll be able to see updates about your folks. They shortly realized that the customers responded most to tales about themselves. The key of Fb’s success isn’t a secret in any respect—folks simply need to stalk their crushes on-line and see “information” about themselves. I’ve a concept that the rationale the film The Social Community is so good is that director David Fincher understands this. As Fincher has said, “I feel persons are perverts. I’ve maintained that. That’s the muse of my profession.”

    Fb collected information on every person and every person’s pals however didn’t have a transparent enterprise mannequin. They knew they may promote adverts however didn’t need to spend engineering assets on that in order that they outsourced all adverts to Microsoft (Levy 179). Zuckerberg mentioned, “We don’t need to spend a single useful resource right here engaged on promoting…It’s not one thing we care about. Microsoft desires to construct an promoting enterprise right here…and so we’re going to offer our stock to them they usually’re going to pay us,” (Levy 179).

    Ultimately, nonetheless, Fb wanted to turn out to be worthwhile. Identical to Google employed Schmidt to be the “grownup within the room” to an organization based by younger folks, Fb employed Sheryl Sandberg in 2008. She got here from Google and understood that Fb, identical to Google, was within the promoting enterprise. As Sandberg defined to everybody on her first day, promoting is an inverted pyramid with a large high of demand and a slender backside of intent. Google dominates the underside—when folks go surfing intending to purchase one thing, they seek for it, and Google delivers the related advert. Fb might dominate the broader high of the pyramid, by creating and monetizing demand. Advertisers can get in entrance of individuals earlier than they even know they need the product (Levy 195). So Fb turned an advert firm, and its general aim turned to get its customers to spend extra time on Fb and share extra private info so it might serve extra adverts (Haigh and Ceruzzi 375).

    The Darkish Facet of Fb

    When TBL created the Internet and put forth a imaginative and prescient of a utopia the place all of us come collectively, the belief was that extra sharing and extra openness was an inherently good factor. Web sites ought to share information and permit others to contribute, and we will all be taught extra in regards to the world. That is true in terms of public information, and it’s how we now have one thing like Wikipedia. Hundreds of thousands of persons are coming collectively to construct the biggest encyclopedia within the historical past of humankind. However in terms of private information, it’s not really easy. “Walled gardens,” platforms the place the admin controls entry to information, went in opposition to the unique tenets of the World Extensive Internet. However when that information is about folks’s private preferences, habits, household and well being, walled gardens are a necessity. By constructing a platform that permits customers to create content material that may go viral or pay for focused adverts at particular demographics, nonetheless, Fb enabled propaganda machines.

    Understanding an organization’s information and income mannequin can inform us lots about their actions. Fb (and now Instagram, which they personal) collects private information on folks so it might probably serve focused adverts. The metrics for fulfillment, then, are progress in customers and engagement on the location. The extra folks log in to the apps repeatedly, the extra adverts they see and the extra income for Meta. Sadly, a giant driver of engagement is outrage—persons are extra prone to interact with content material if it upsets them, even whether it is unfaithful. “People usually tend to be engaged by a hate-filled conspiracy concept than by a sermon on compassion. So in pursuit of person engagement, the algorithms made the fateful resolution to unfold outrage” (Harari 199). Whereas not doing something inherently evil, Fb’s algorithms set the stage for viral misinformation which has led to hate speech and violence. 

    What does this imply for the longer term? The OpenAI income mannequin proper now, together with most AI firms, is predicated on subscriptions. What if the income mannequin adjustments to focused adverts like Google and Meta? Then the data AI provides us won’t be geared toward giving us essentially the most ‘correct’ or ‘truthful’ reply, however the reply that retains us engaged the longest, interacting with our pals (or enemies) on their platforms, and that encourages us to disclose extra private details about ourselves. In Yuval Noah Harari’s e-book “Nexus,” he describes a person who tried to kill the Queen of England in 2021 as a result of his AI girlfriend inspired him to (Harari 211). If Fb may very well be become a propaganda machine that contributes to genocide due to the info it collects and the algorithms serving its enterprise mannequin, then AI can too. Essentially the most dystopian AI future I see just isn’t Terminator however one the place AI girlfriends persuade packs of incels that genocide is cool. 

    9. The iPhone

    The recognition of social media wouldn’t have been doable with out handheld computer systems that we will carry with us in all places we go. Improved bandwidth and cloud computing applied sciences have allowed the pc to “hole out and unfold throughout the community” as Eric Schmidt mentioned (Carr 60). However the laptop has additionally shrunk and ended up within the pockets of billions of people. 

    The iPhone was launched in 2007, and there actually hasn’t been a extra vital or impactful single merchandise because the daybreak of the non-public laptop in 1981. Sure, there have been smartphones just like the Blackberry earlier than the iPhone, however the iPhone modified all the things. It was a telephone, an iPod, and an web communications machine. “Are you getting it? These will not be three separate gadgets. That is one machine. And we’re calling it: iPhone”, Steve Jobs mentioned in the course of the product launch. It had a whole touchscreen with the power to do multi-finger gestures, one thing that had by no means been completed in a mass-produced product. And it had a 2 megapixel digital camera. It additionally had a full working system (OS X). It was a tool you could possibly hold in your pocket that you could possibly use to view webpages, one thing that had by no means existed earlier than (Haigh and Ceruzzi 395). The working system additionally meant that apps may very well be constructed for it.

    The iPhone didn’t actually invent something new, however it put all of these items collectively in a method that had by no means occurred earlier than. As Jobs said, “We’ve all the time been shameless about stealing nice concepts”. The thought of getting a tool in your pocket that you could possibly use to hearken to music, watch movies, make telephone calls, and browse the web was the stuff of science fiction. In some ways, the iPhone is a achievement of Stewart Model’s imaginative and prescient of non-public computing. It is sensible that Jobs—a reader of the Entire Earth Catalog, which espoused particular person empowerment, decentralization, and entry to instruments—would flip Apple into the biggest firm on the earth by constructing essentially the most private laptop ever made.

    Listed below are simply a number of the methods the iPhone basically modified the tech trade and on a regular basis life for many people.

    Having a pc with an working system in your pocket meant that apps may very well be developed. Apple managed the app retailer in fact, which means they may management the apps customers received to make use of. Gaming have been a number of the first standard apps. You may play video games like Offended Birds and Sweet Crush, which disrupted the gaming trade.

    Quickly, every kind of recent and creating apps may very well be constructed that took benefit of iPhone options that weren’t doable earlier than. iPhones had a built-in GPS which meant a restaurant reserving web site like OpenTable or Resy might now turn out to be a restaurant reserving web site for eating places close to your bodily location. Likewise, apps for relationship based mostly on bodily proximity have been created. Grindr was launched in 2009 and the hetero model, Tinder, was launched in 2012. GPS additionally enabled trip share apps like Uber (2009) and Lyft (2012).

    Fb caught on and invested in a cell model of their product, which shortly turned probably the most standard apps. iPhones had cameras so you could possibly take photos together with your telephone and instantly add them to your Fb web page. As the recognition of taking photos utilizing telephones elevated, Instagram was began in 2010 so folks might add artsy filters to photos of their meals.

    In 2011, the iPhone launched with Siri, an AI-powered digital assistant (Haigh and Ceruzzi 394 – 400). Then Google created an AI Assistant, Microsoft created Cortana, and Amazon created Alexa. By 2011, Apple offered extra smartphones than Nokia and made extra in income than all different cellular phone makers put collectively (Haigh and Ceruzzi 401). Apple turned the primary firm with a half-trillion greenback market analysis in 2012 and have become the primary to a trillion in 2018 (Haigh and Ceruzzi 401). They continue to be one of many largest firms on the earth by market cap to this day.

    Whereas there have been many makes an attempt to switch the iPhone because the machine of alternative, up to now nobody has succeeded. Not even Apple, with its watches and glasses, can get folks to commerce their iPhones for one thing else. Nevertheless, OpenAI lately acquired Jony Ive’s (the designer of the iPhone) startup for $6.5 billion and has mentioned they are going to release a device in late 2026. 

    10. Conclusion

    In my subsequent submit I’ll undergo an accounting of the completely different sources of knowledge and the foremost gamers in every sector. For now, here’s a high-level overview of who owns completely different sorts of knowledge and their income fashions.

    Google and Meta are promoting firms. They become profitable by accumulating private details about folks and serving them focused adverts. About 78 percent of Google’s income comes from adverts and practically 99 percent of Meta’s income comes from adverts. Due to this, they need you on-line to allow them to serve you adverts. The highest 4 most visited web sites on the earth, as of June 2025 are Google, YouTube (owned by Google), Fb, and Instagram (owned by Fb). Google additionally has a 21 percent market share of the collaborative software program trade by way of Google Workspace and owns Android, the most well-liked telephone OS on the earth. But, these are actually simply instruments to get folks on-line to view adverts. Google can also be the third largest hyperscaler firm on the earth with their Google Cloud Platform, which accounted for over 10 percent of their complete income in 2023. 

    Apple is primarily a {hardware} firm—over half their income is from the iPhone and a couple of quarter from different merchandise like MacBooks, iPads, Wearables, and so on. Nearly 1 / 4 comes from “companies,” which implies the AppleCare, cloud companies, digital content material, and fee companies. They claim that they solely gather person information to “energy our companies, to course of your transactions, to speak with you, for safety and fraud prevention, and to adjust to legislation.” 

    Microsoft is primarily a cloud computing and software program firm. Azure (and different server and cloud merchandise) accounts for 43 percent of income. The second largest money-maker is Workplace, adopted by Home windows. Their income mannequin is predicated on subscriptions to their software program or cloud computing assets. Additionally they personal LinkedIn, the 17th most visited website on the earth in June 2025, Bing, the twenty fourth, and GitHub. 

    Amazon is an area exploration firm that’s funded by a web-based retailer and a cloud computing service on Earth. That isn’t a joke—I genuinely consider that. Zuckerberg and Gates have been coders who beloved constructing issues; Jobs and Woz turned their love of tinkering into an organization that sells computer systems. Web page and Brin have been Stanford PhD college students who had a ardour for math and information and turned a dissertation thought right into a enterprise. All of them adopted the factor they have been keen about, and it led them to riches. Bezos didn’t spend his childhood dreaming of on-line retail—he spent it dreaming about house exploration and science fiction. He didn’t begin promoting books on-line as a result of he loves books, he began promoting books on-line as a result of it was essentially the most sensible and profitable factor to promote on-line. With Blue Origin, he’s lastly beginning to understand his imaginative and prescient. Congratulations, Jeff! 

    Amazon on-line gross sales (together with third-party distributors) accounts for the largest portion of their income (39 p.c), however AWS is an even bigger share of their operating income (due to the upper margins). AWS is the chief in cloud computing since they received there early—they’ve 29 percent of the marketplace for cloud computing, adopted by Azure (22 p.c) and Google (12 p.c). 

    Let’s return to our framework of non-public, enterprise, and public information:

    For private information, Meta and Google dominate and generate income from focused adverts. Apple and Amazon additionally seize a ton of non-public information by way of gadgets, they only don’t use it for focused adverts. 

    For enterprise information, we will have a look at each database distributors and purposes. On the subject of database administration methods (DBMS), the leaders are Amazon, Microsoft, Oracle, and Google, accounting for 3 quarters of the $100 billion market. IBM and SAP are behind them on the 5 and 6 spots and Snowflake and Databricks are the quickest rising challengers. For purposes, Microsoft nonetheless leads collaboration with its Workplace suite (38 percent market share), adopted by Google (21 p.c). Salesforce leads CRMs (over 20 percent market share). SAP and Oracle are nonetheless the ERP leaders however additionally they play in Human Useful resource Administration (HCM), competing with Workday, and Provide-Chain Administration. ServiceNow leads IT/Buyer Service Administration.

    Google owns the biggest repo of public information on the earth—Google’s search index accommodates over 100 million gigabytes of data. Whereas Google is proprietary, there are really public information sources. The three large ones are the Internet Archive / WayBack machine which has over 100 petabytes of knowledge, Common Crawl which has greater than 9.5 petabytes of knowledge, and Wikimedia initiatives which is about 30 terabytes of knowledge. GPT3, and different giant language fashions have been trained on these public data sources. 

    I’m satisfied the following wave of AI will likely be pushed by the businesses that seize the info, how they seize it, what sort of information they seize, and the enterprise fashions they use to monetize it.

    In my subsequent submit, I’ll formalize an inventory of questions on the way forward for information, the Internet, and AI. I’ll use the framework that Philip Tetlock proposes in his e-book, Superforecasting, and applied in his Good Judgement Project. These will likely be predictions with percentages about falsifiable claims in regards to the future with dates. This fashion, I can validate my predictions and enhance over time. For instance, a query is perhaps, “Will a mass-market smartphone (or comparable private machine) ship with a ≥ 10 billion parameter language mannequin by the tip of 2025?”. I’ll place my prediction in opposition to this query, 20 p.c possibly, after which use a Brier score to calibrate my solutions. If a tool with an LLM is shipped this yr (the result of the query is a likelihood of 1) then the Brier rating for this query can be (0.2 – 1) ^ 2 = 0.64. The aim is to get a Brier rating as near zero as doable.

    I’ll create an inventory of related questions, my predictions, together with explanations for my predictions. I’d additionally wish to make this as collaborative as doable by permitting others to make their very own predictions in order that we will collectively come to a greater understanding of the way forward for AI.

    Works Cited

    Benioff, Marc. Behind the Cloud. Jossey-Bass, 2009.

    Berners-Lee, Tim, and Mark Fischetti. Weaving the Internet : the unique design and supreme future of the World Extensive Internet by its inventor. Edited by Mark Fischetti, HarperCollins, 1999.

    Carr, Nicholas. The Huge Change: Rewiring The World From Edison To Google. W. W. Norton, 2013.

    Ceruzzi, Paul E. A Historical past of Fashionable Computing, 2nd Version (Historical past of Computing). ebrary, 2003.

    Gorelik, Alex. The Enterprise Huge Knowledge Lake: Delivering the Promise of Huge Knowledge and Knowledge Science. O’Reilly Media, 2019.

    Grove, Andrew S. Excessive Output Administration. Knopf Doubleday Publishing Group, 1995.

    Haigh, Thomas, and Paul E. Ceruzzi. A New Historical past of Fashionable Computing. MIT Press, 2021.

    Harari, Yuval N. Nexus: A Transient Historical past of Data Networks from the Stone Age to AI. Random Home Publishing Group, 2024.

    Isaacson, Walter. The Innovators: How a Group of Hackers, Geniuses, and Geeks Created the Digital Revolution. Simon & Schuster, 2014.

    Isaacson, Walter. Steve Jobs. Simon & Schuster, 2011.

    Levy, Steven. Fb: The Inside Story. Penguin Publishing Group, 2021.

    Levy, Steven. Within the Plex: How Google Thinks, Works, and Shapes Our Lives. Simon & Schuster, 2021.

    McComb, Dave. Software program Wasteland: How the Software-centric Mindset is Hobbling Our Enterprises. Technics Publications, 2018.

    Mirchandani, Vinnie. SAP Nation: A Runaway Software program Financial system. Deal Architect Included, 2014.

    Muglia, Bob, and Steve Hamm. The Datapreneurs: The Promise of AI and the Creators Constructing Our Future. Skyhorse Publishing, 2023.

    O’Regan, Gerard. Introduction to the Historical past of Computing: A Computing Historical past Primer. Springer Worldwide Publishing, 2016.

    Stone, Brad. Amazon Unbound: Jeff Bezos and the Invention of a International Empire. Simon & Schuster, 2022.

    Stone, Brad. The The whole lot Retailer: Jeff Bezos and the Age of Amazon. Little, Brown, 2014.

    Symonds, Matthew. Softwar: An Intimate Portrait of Larry Ellison and Oracle. Simon & Schuster, 2004.

    Tetlock, Philip E., and Dan Gardner. Superforecasting: The Artwork and Science of Prediction. Crown, 2015.

    Wiggins, Chris, and Matthew L. Jones. How Knowledge Occurred: A Historical past from the Age of Purpose to the Age of Algorithms. W.W. Norton, 2024.



    Source link

    Share. Facebook Twitter Pinterest LinkedIn Tumblr Email
    Editor Times Featured
    • Website

    Related Posts

    KV Cache Is Eating Your VRAM. Here’s How Google Fixed It With TurboQuant.

    April 19, 2026

    Proxy-Pointer RAG: Structure Meets Scale at 100% Accuracy with Smarter Retrieval

    April 19, 2026

    Dreaming in Cubes | Towards Data Science

    April 19, 2026

    AI Agents Need Their Own Desk, and Git Worktrees Give Them One

    April 18, 2026

    Your RAG System Retrieves the Right Data — But Still Produces Wrong Answers. Here’s Why (and How to Fix It).

    April 18, 2026

    Europe Warns of a Next-Gen Cyber Threat

    April 18, 2026

    Comments are closed.

    Editors Picks

    Scandi-style tiny house combines smart storage and simple layout

    April 19, 2026

    Our Favorite Apple Watch Has Never Been Less Expensive

    April 19, 2026

    Vercel says it detected unauthorized access to its internal systems after a hacker using the ShinyHunters handle claimed a breach on BreachForums (Lawrence Abrams/BleepingComputer)

    April 19, 2026

    Today’s NYT Strands Hints, Answer and Help for April 20 #778

    April 19, 2026
    Categories
    • Founders
    • Startups
    • Technology
    • Profiles
    • Entrepreneurs
    • Leaders
    • Students
    • VC Funds
    About Us
    About Us

    Welcome to Times Featured, an AI-driven entrepreneurship growth engine that is transforming the future of work, bridging the digital divide and encouraging younger community inclusion in the 4th Industrial Revolution, and nurturing new market leaders.

    Empowering the growth of profiles, leaders, entrepreneurs businesses, and startups on international landscape.

    Asia-Middle East-Europe-North America-Australia-Africa

    Facebook LinkedIn WhatsApp
    Featured Picks

    Florida Gaming Control Commission raids two illegal gambling spots in Fort Myers

    October 2, 2025

    Dutch crypto platform Finst raises €8 million to support European expansion

    January 21, 2026

    Today’s NYT Strands Hints, Answer and Help for March 2 #729

    March 2, 2026
    Categories
    • Founders
    • Startups
    • Technology
    • Profiles
    • Entrepreneurs
    • Leaders
    • Students
    • VC Funds
    Copyright © 2024 Timesfeatured.com IP Limited. All Rights.
    • Privacy Policy
    • Disclaimer
    • Terms and Conditions
    • About us
    • Contact us

    Type above and press Enter to search. Press Esc to cancel.